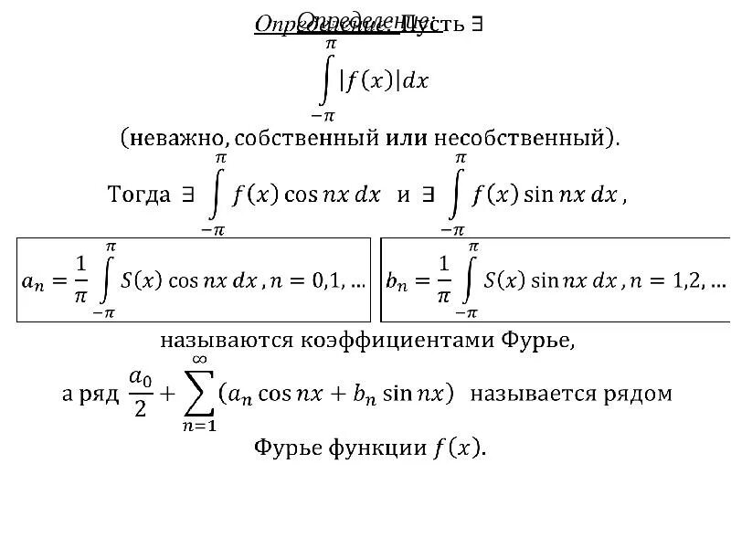
Коэффициент фурье функции