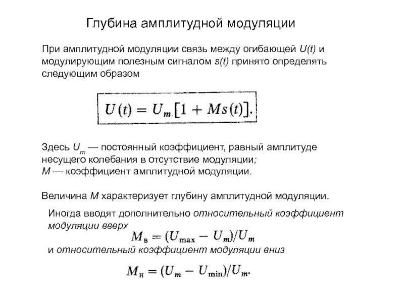
Коэффициент формы и амплитуды