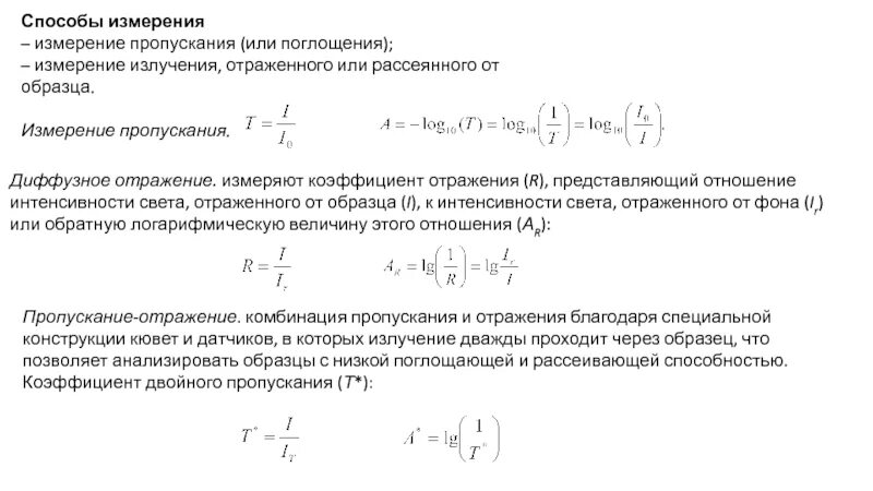
Коэффициент диффузного отражения