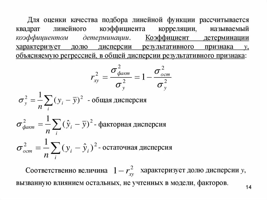
Коэффициент детерминации измеряет