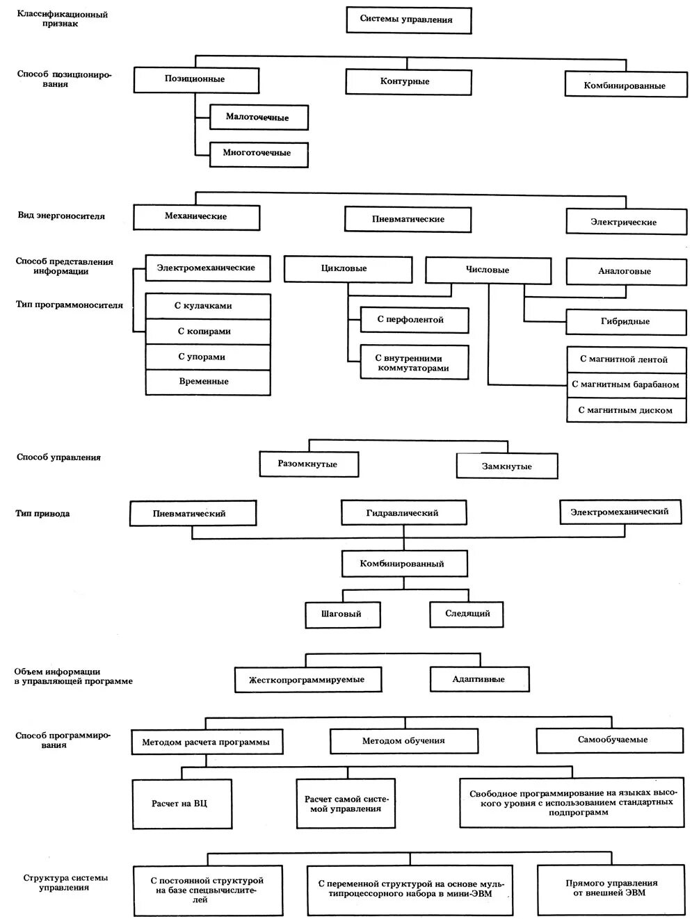
Классификация роботов по управлению