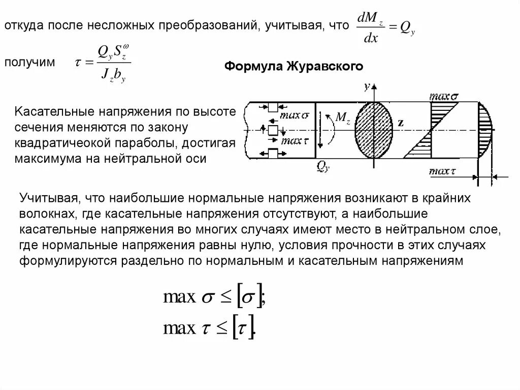
Касательные напряжения что это