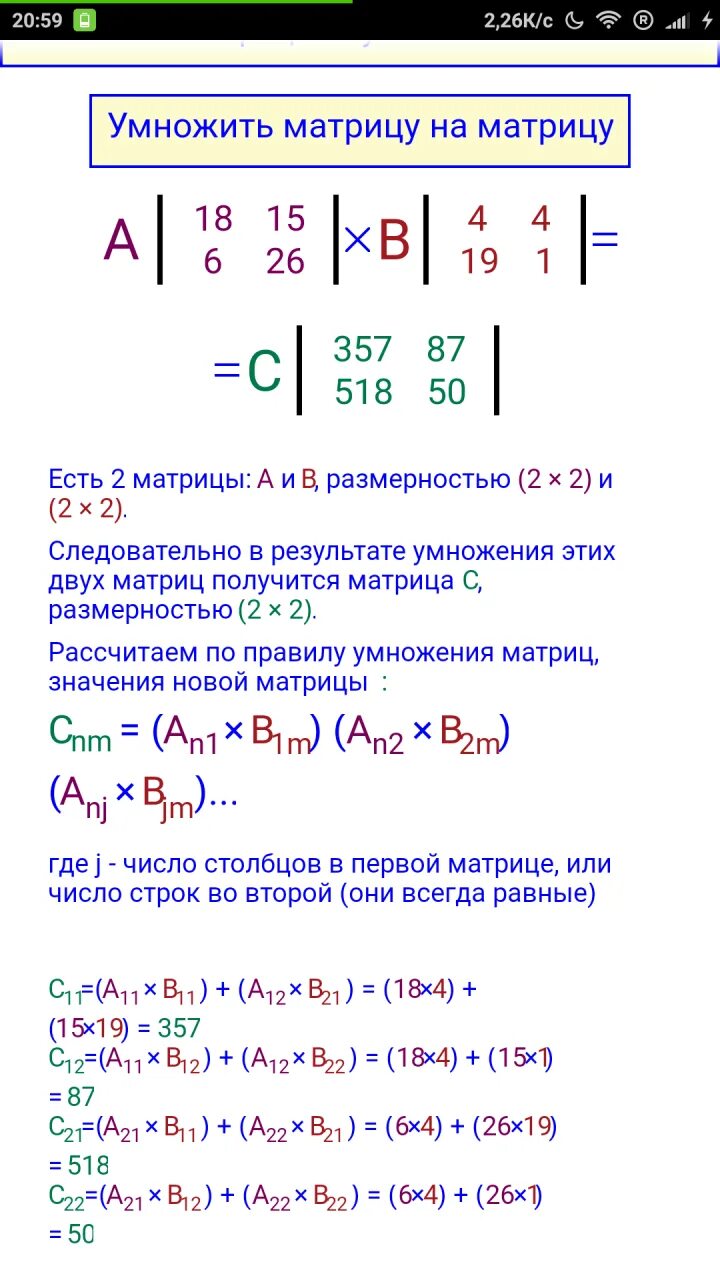
Калькулятор матриц чисел