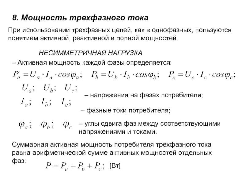
Калькулятор 3 фазного тока