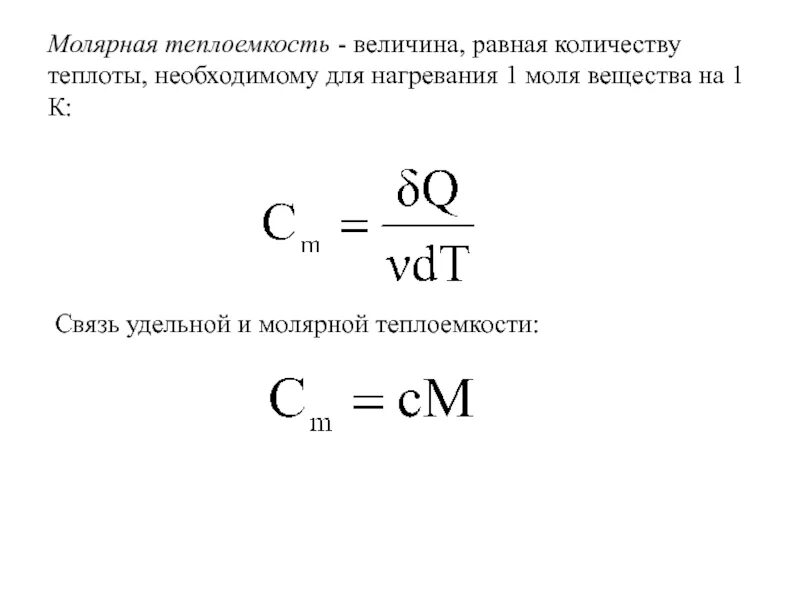
Какое количество теплоты сообщено 1 молю