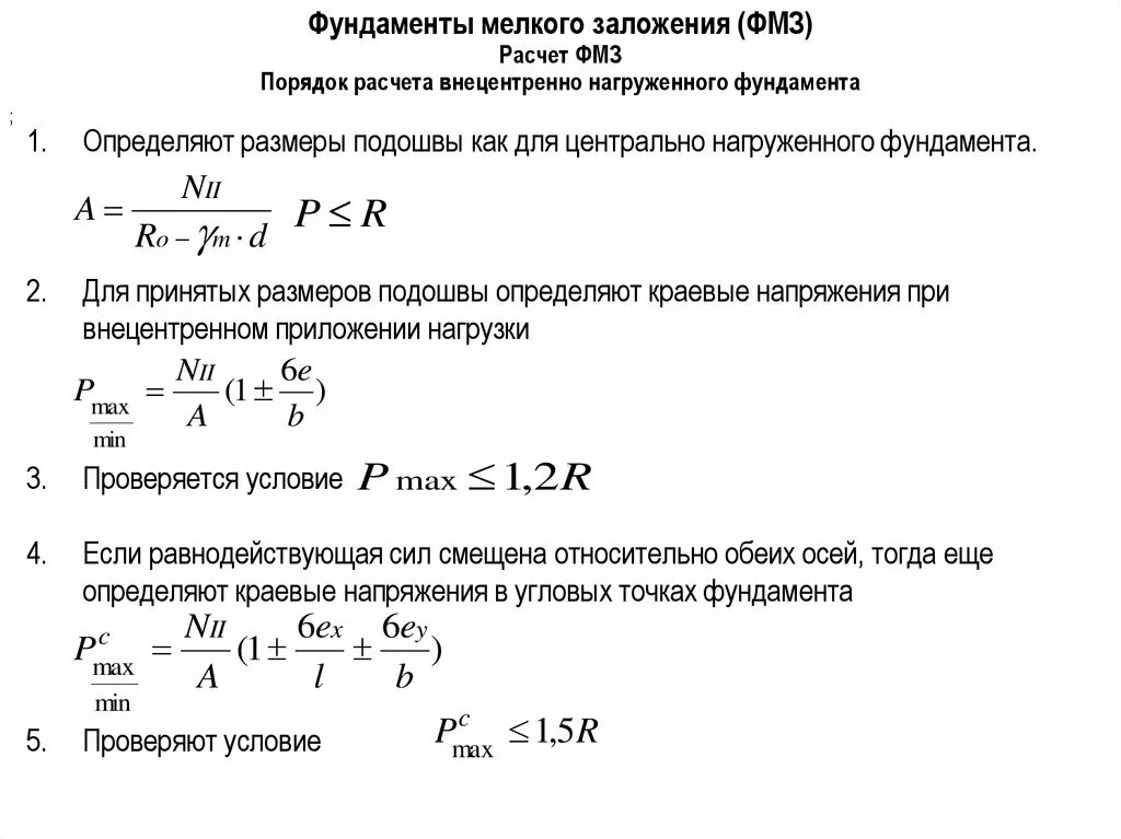
Как вычислить площадь подошвы