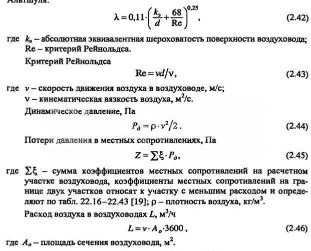
Как узнать скорость воздуха