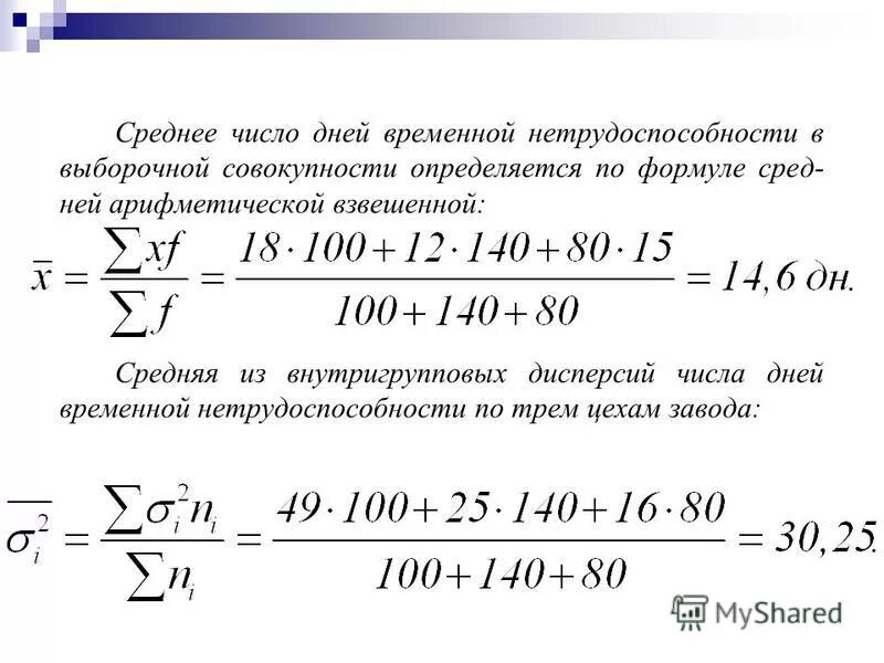
Как узнать число дня