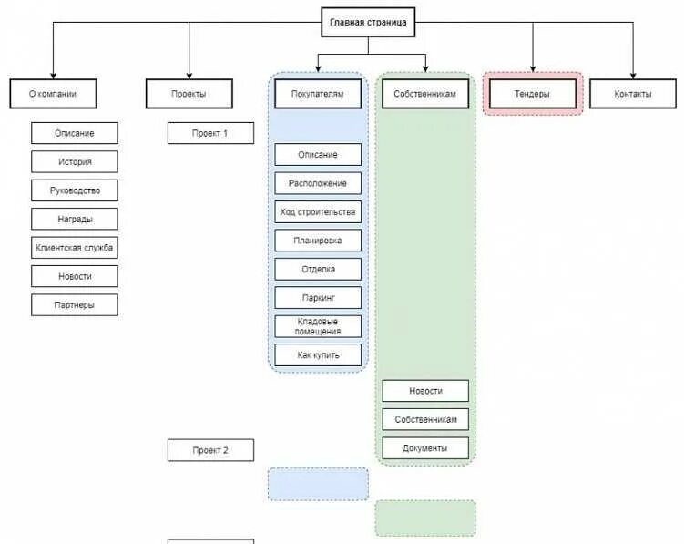
Как сделать структуру сайта