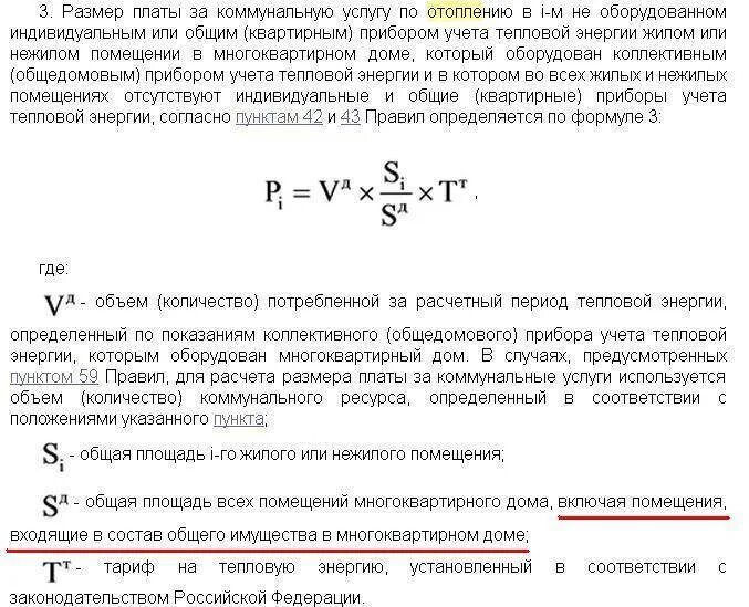
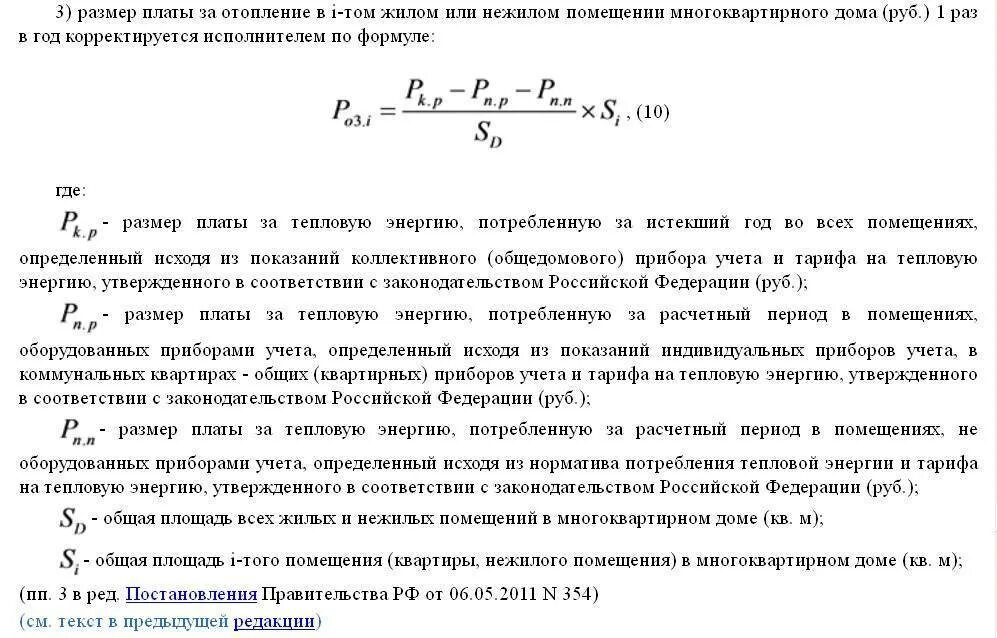
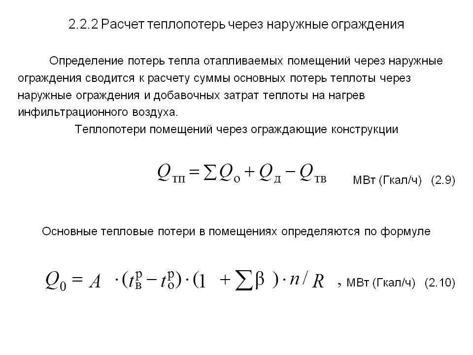
Как рассчитать тепловую энергию помещения