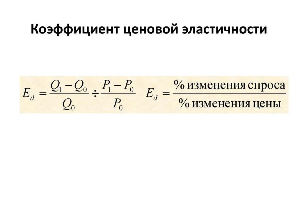
Как рассчитать коэффициент эластичности