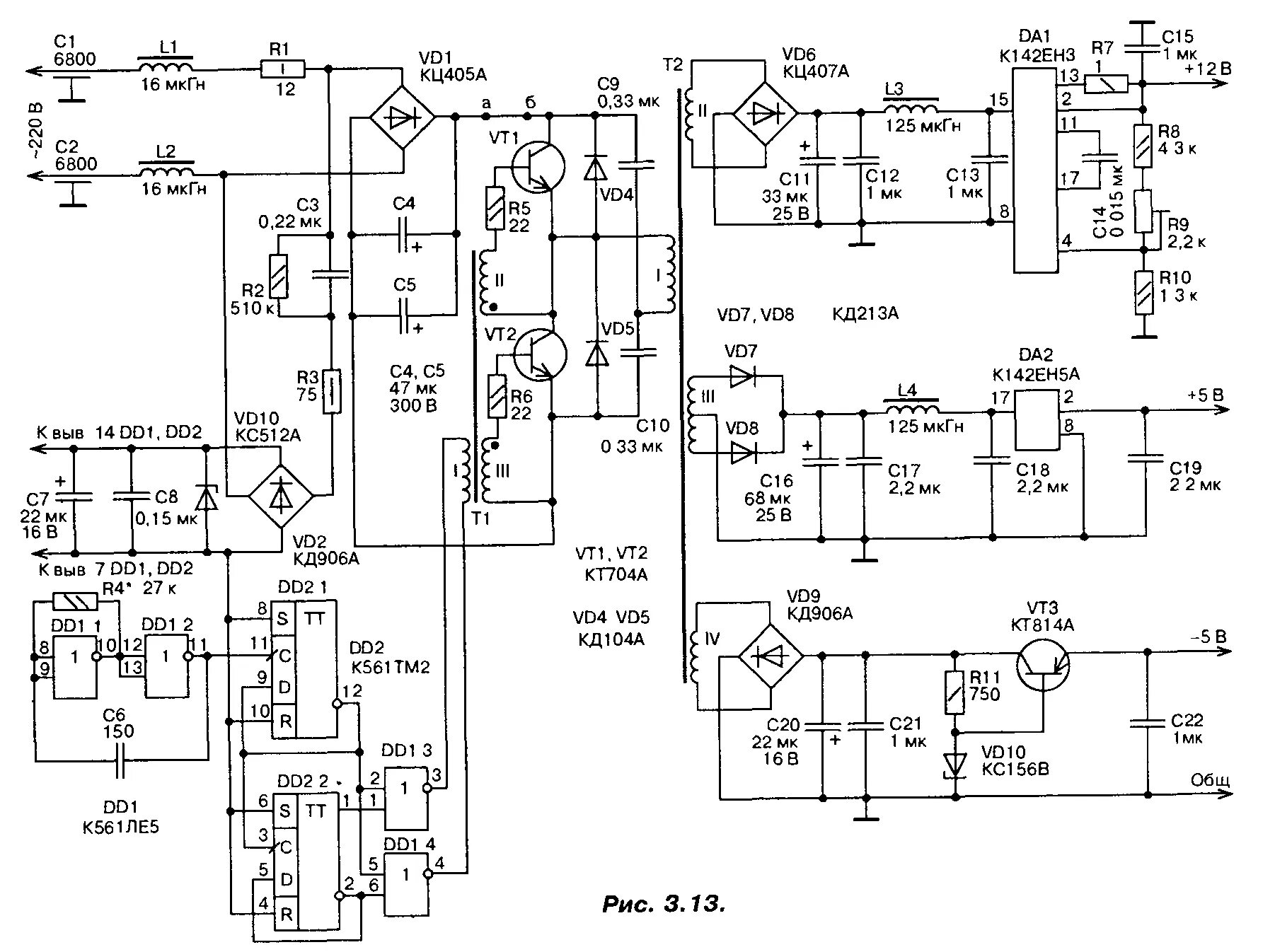
Как работает блок питания