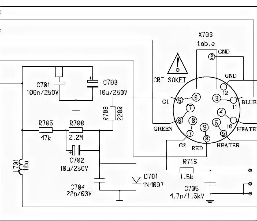
Как проверить модулятор