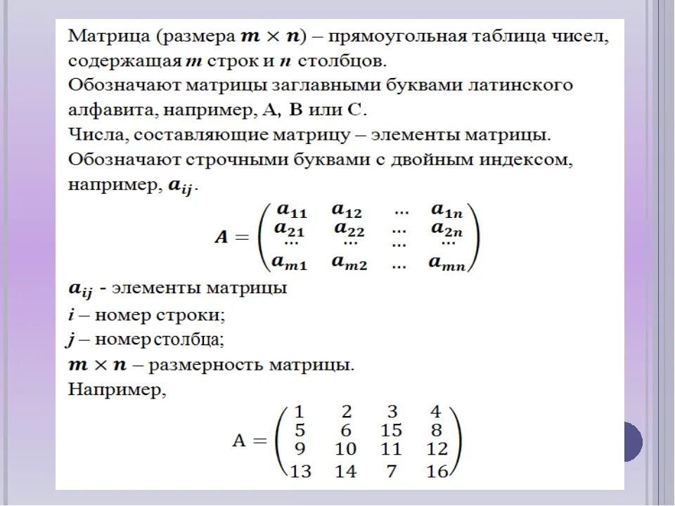
Как правильно читать матрицу