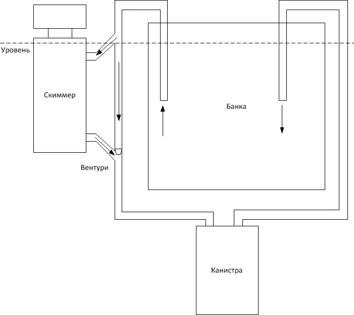
Как подключить пылесос к скиммеру