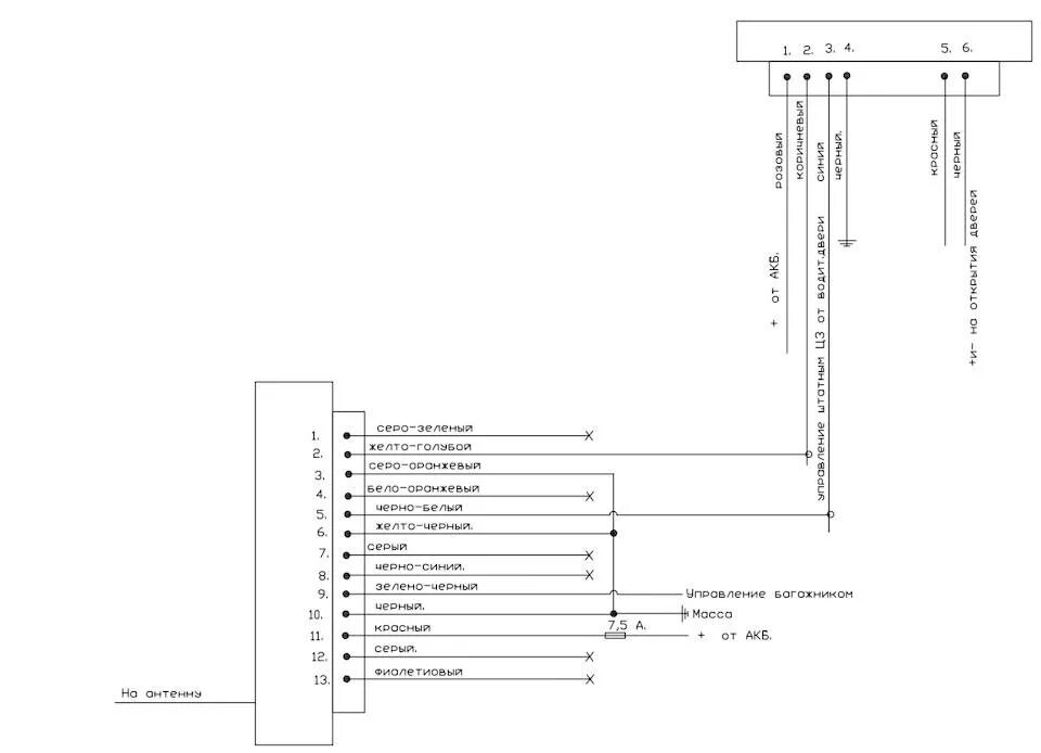
Как подключить пульт сигнализации