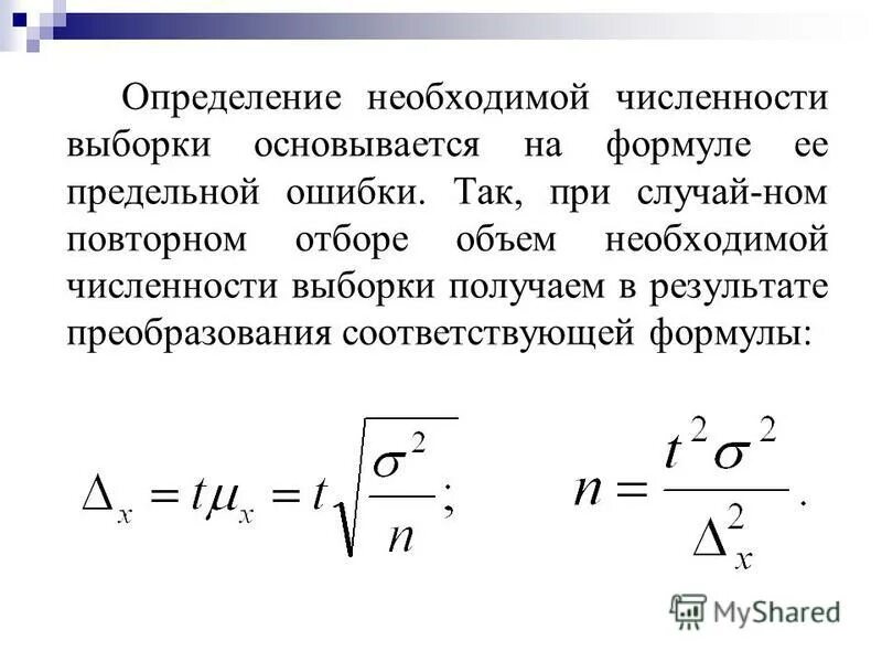
Как определяется необходимое количество