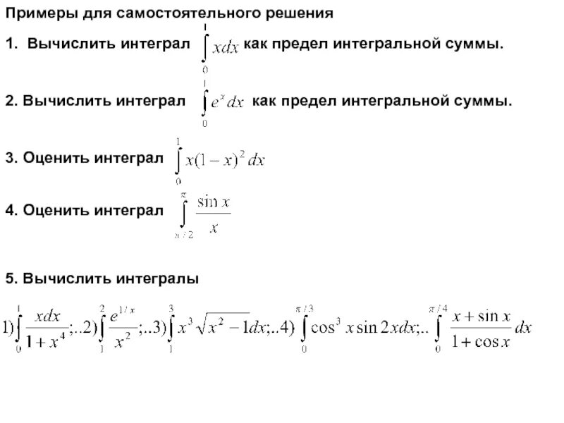
Как определить пределы определенного интеграла