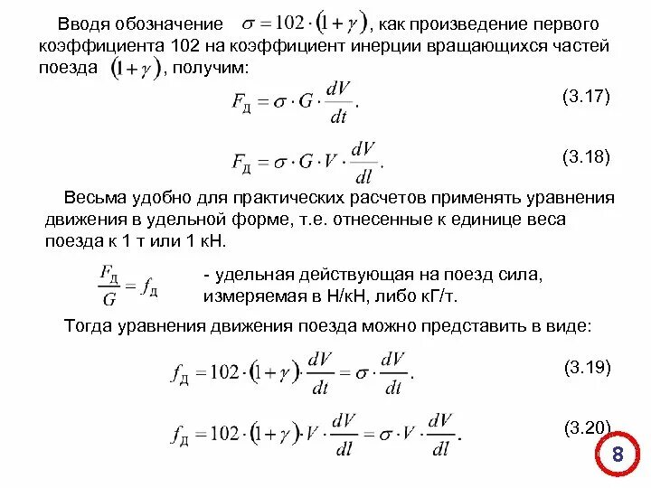
Как обозначается коэффициент