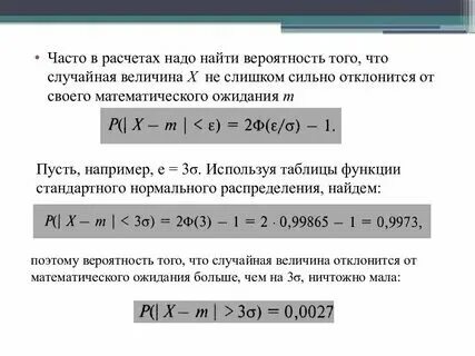
Как найти значение вероятность и статистика