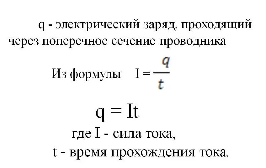
Как найти заряд поперечного сечения