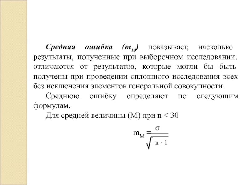
Как найти среднюю ошибку