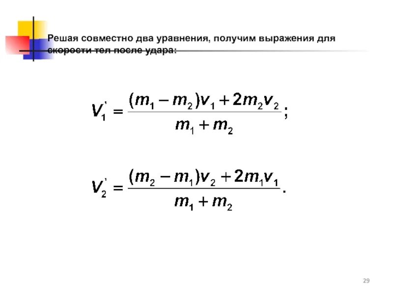
Как найти скорость удара