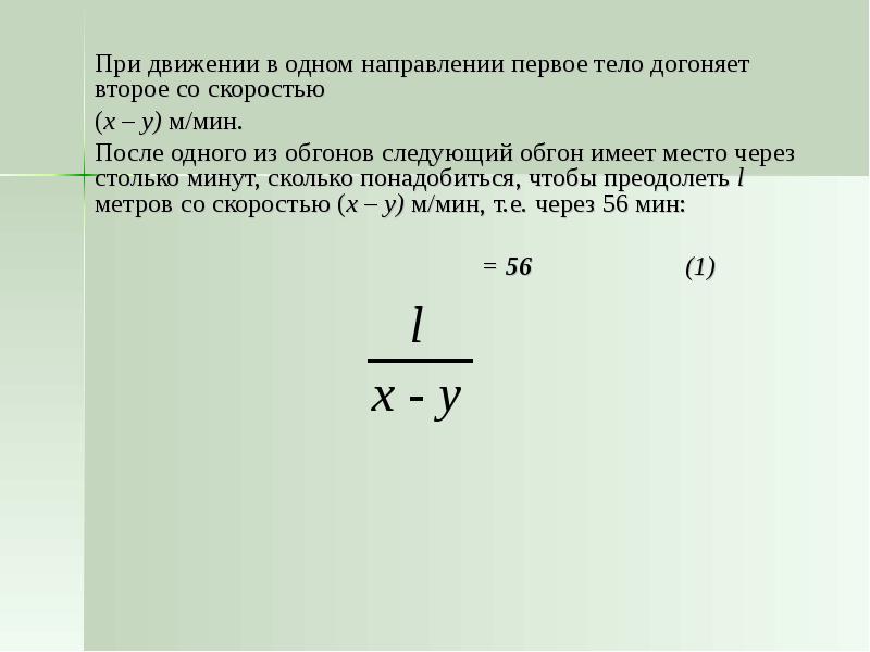
Как найти скорость догоняющего