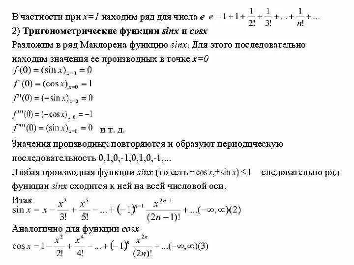
Как найти ряд