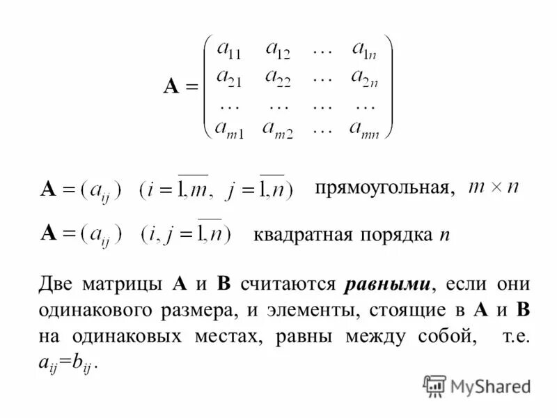
Как найти минор матрицы 4х4