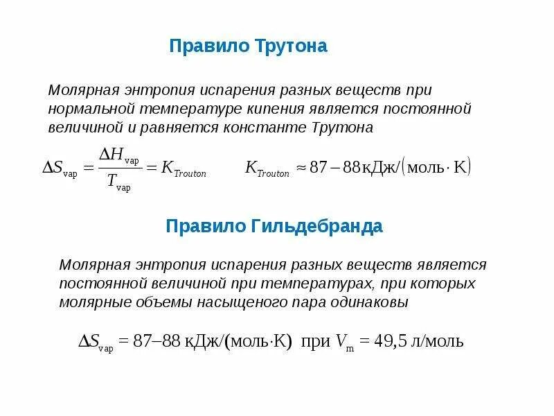
Как изменяется температура при испарении