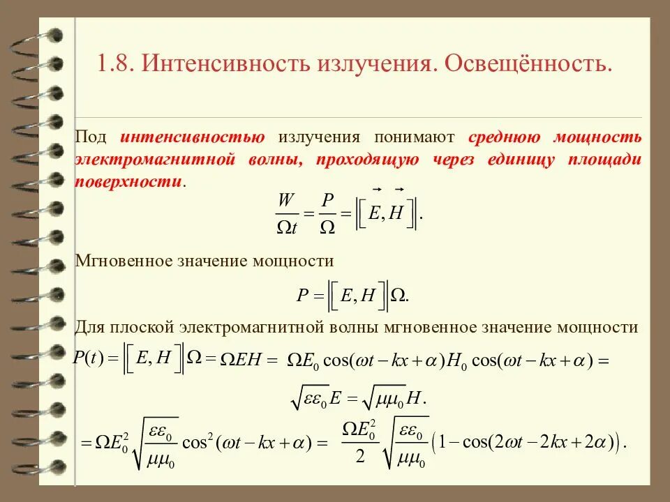
Интенсивностью волны называется