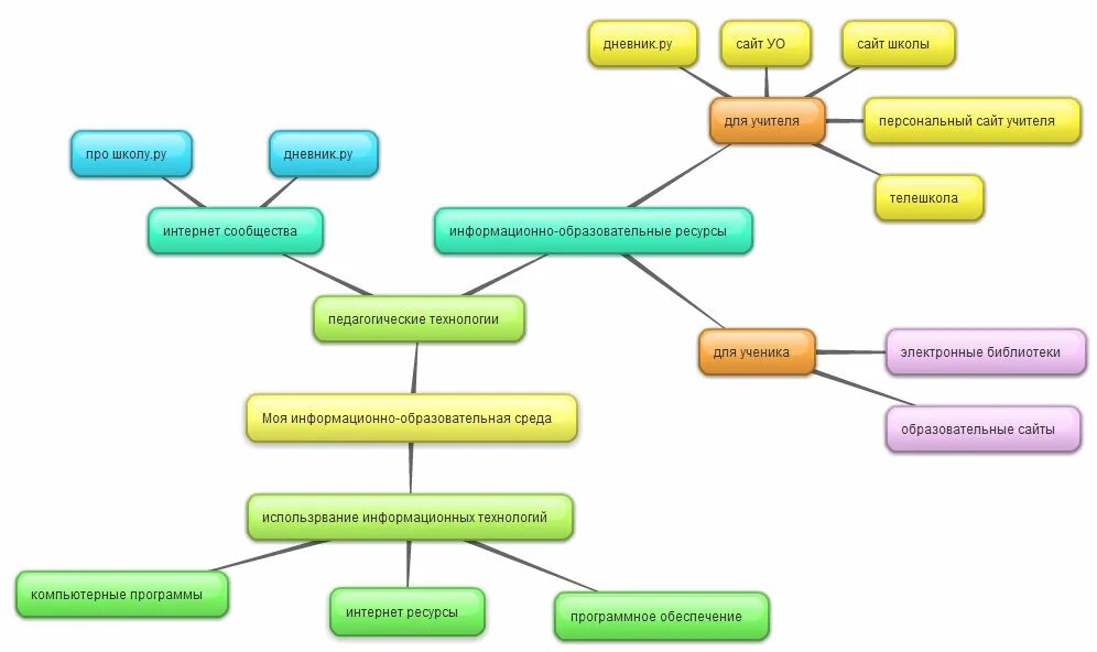
Интеллект карта по информатике