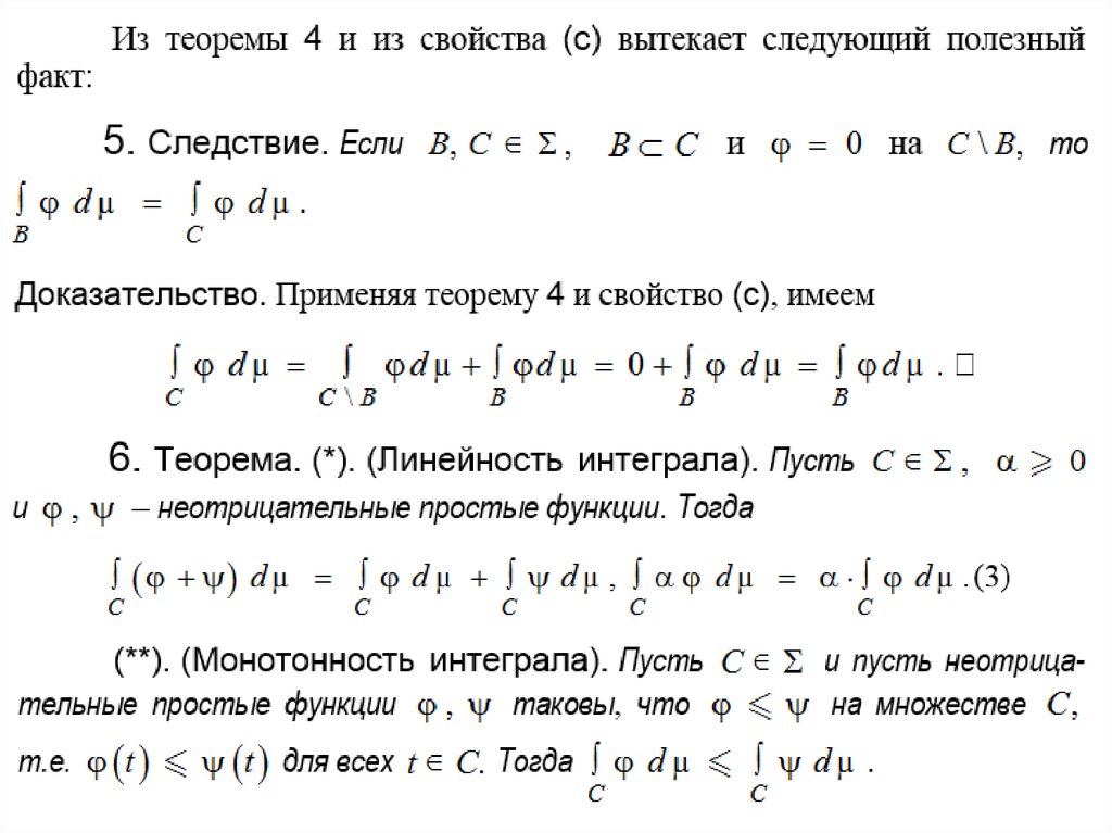
Интегрирование простейших функций