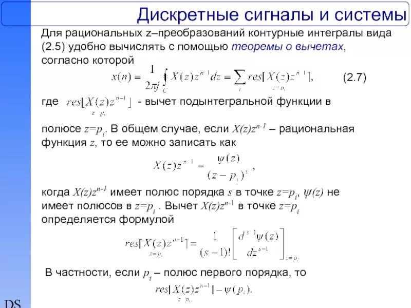
Интегралы с помощью вычетов