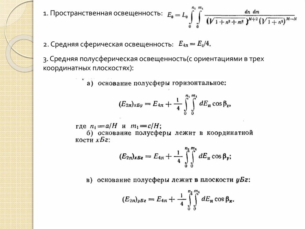
Интегральный параметр