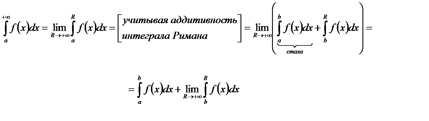
Интеграл монотонности