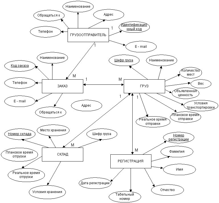
Инфологическую модель организации