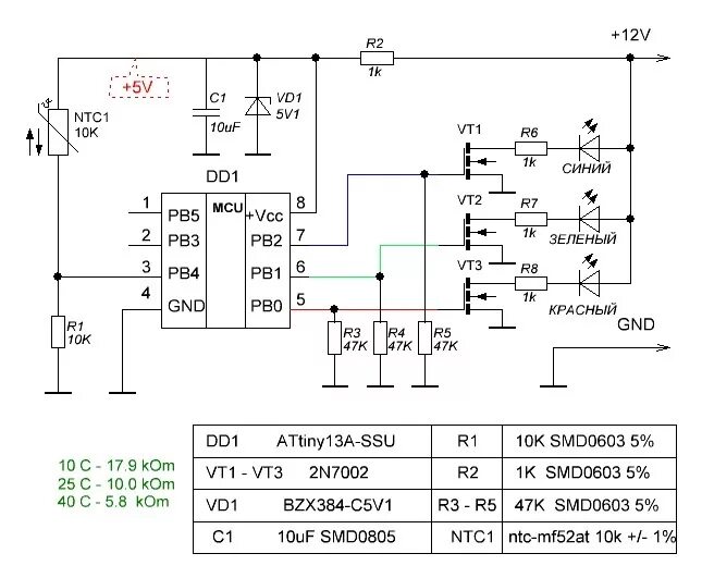
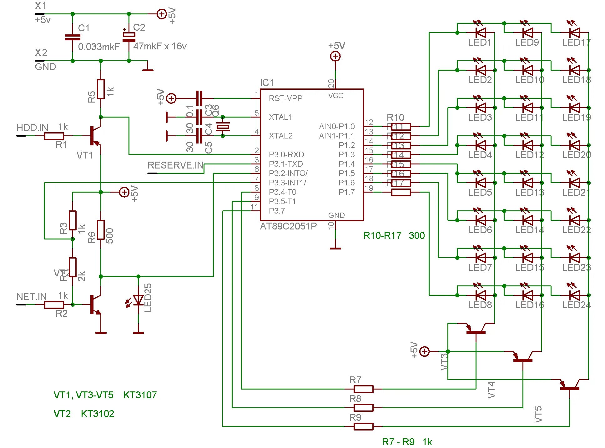
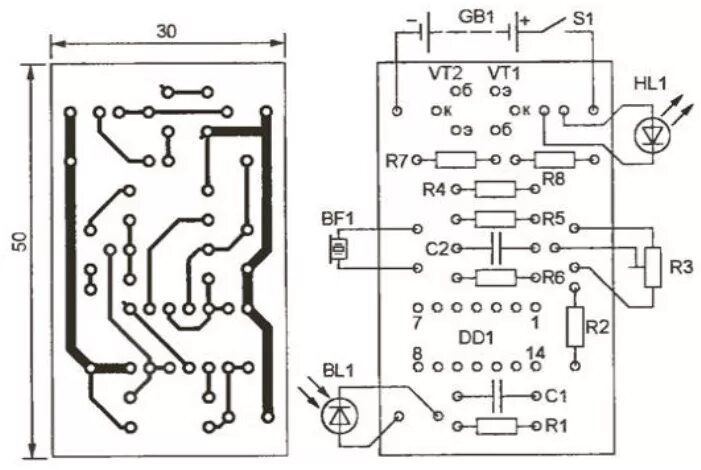
Индикатор работы