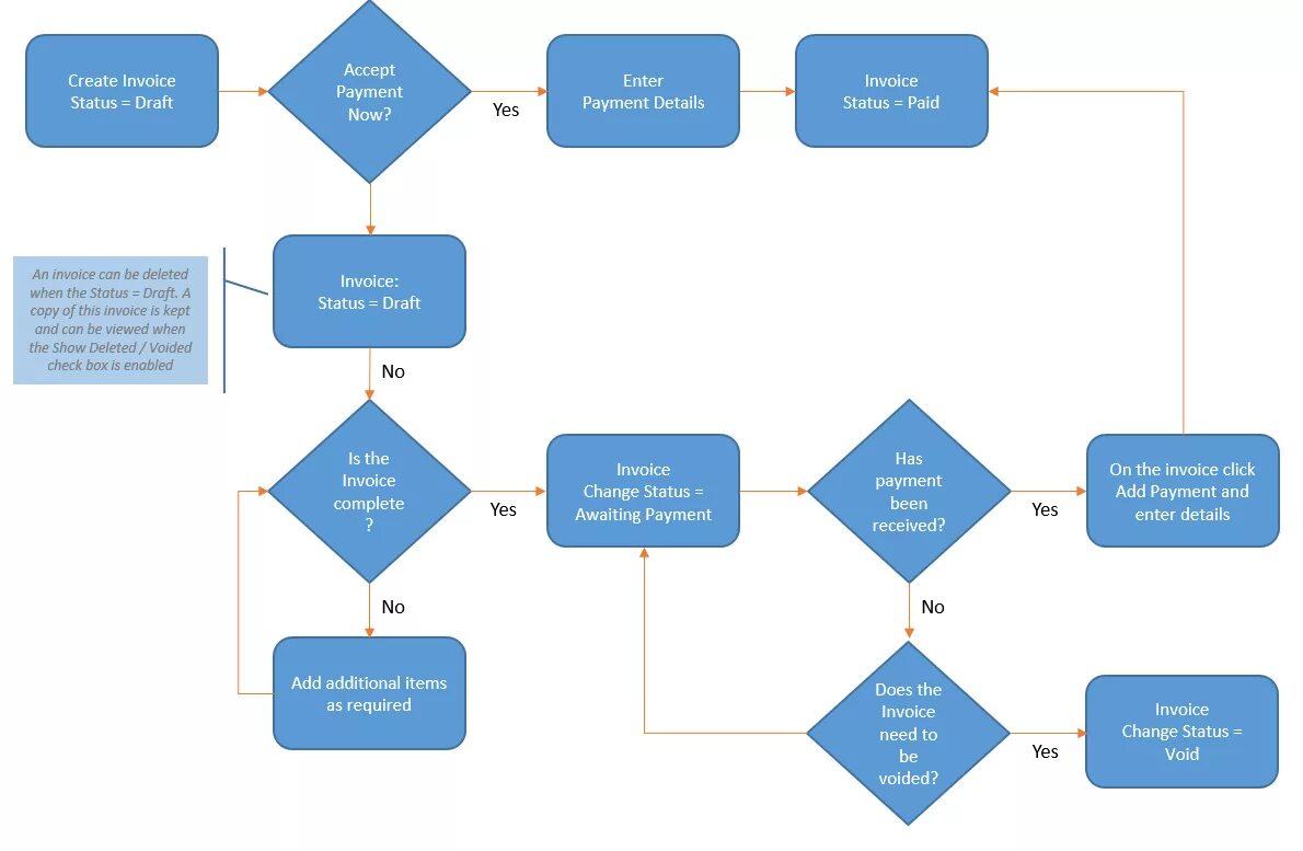
How does he pay