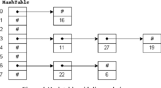
Hash nested