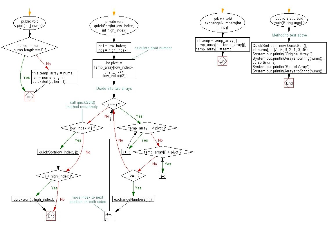
Хабр алгоритмы