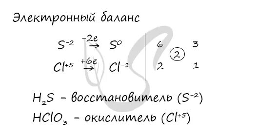
H2s cl2 овр