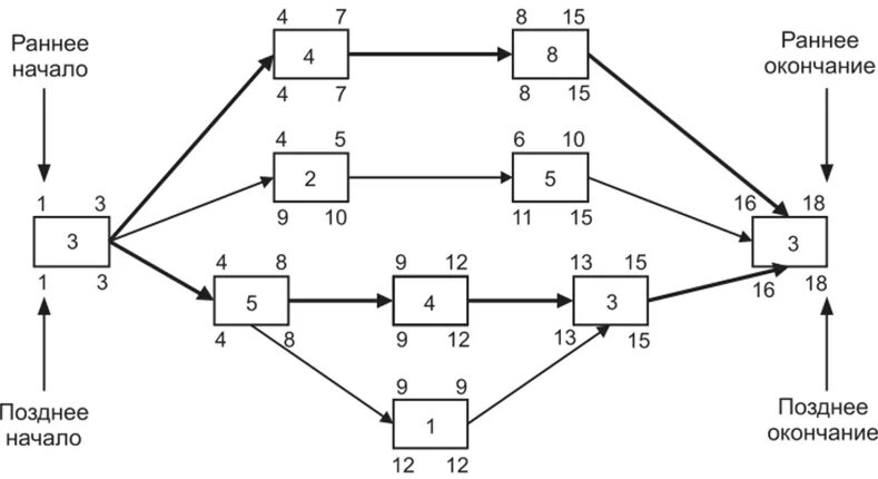
График критического пути проекта