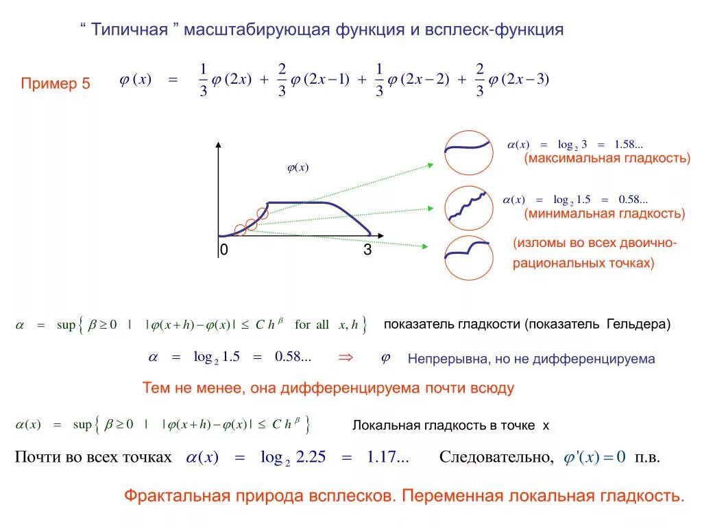
Гладкость функции