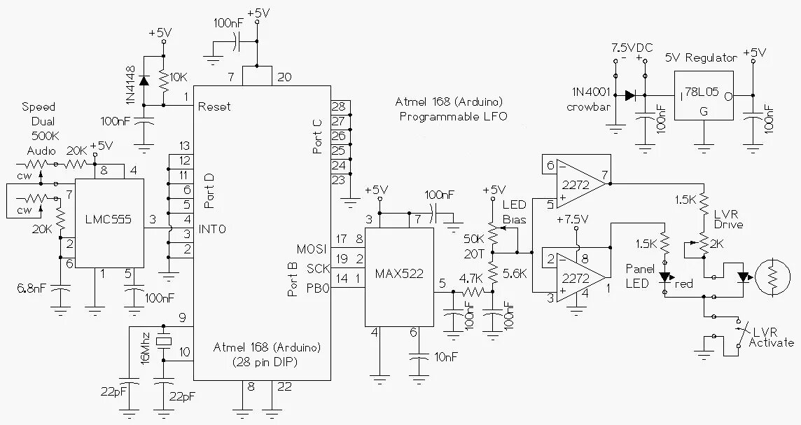
Generator v2