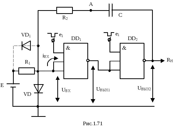
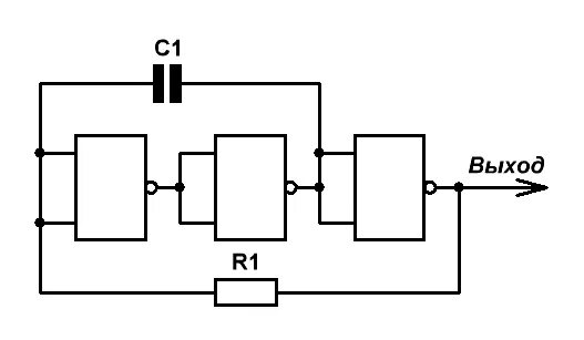
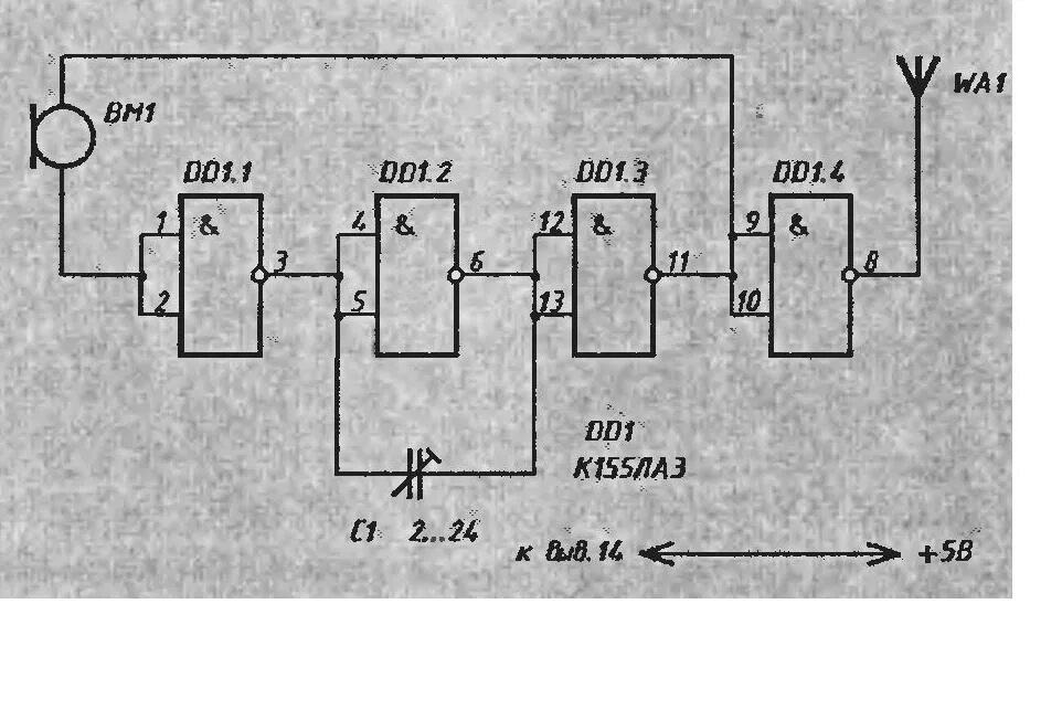
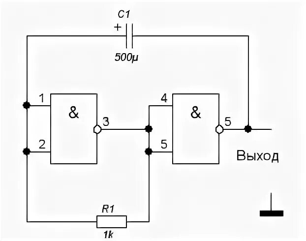
Генератор на логических элементах