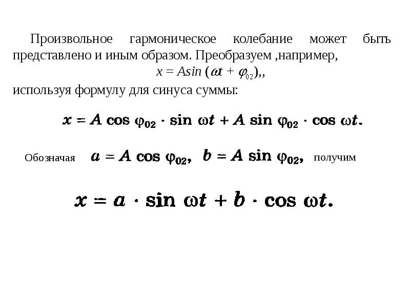
Гармонические колебания это формула