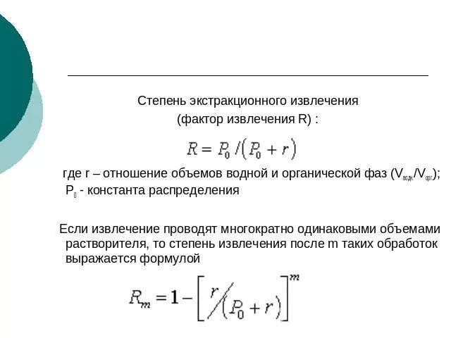
Функция распределения константы