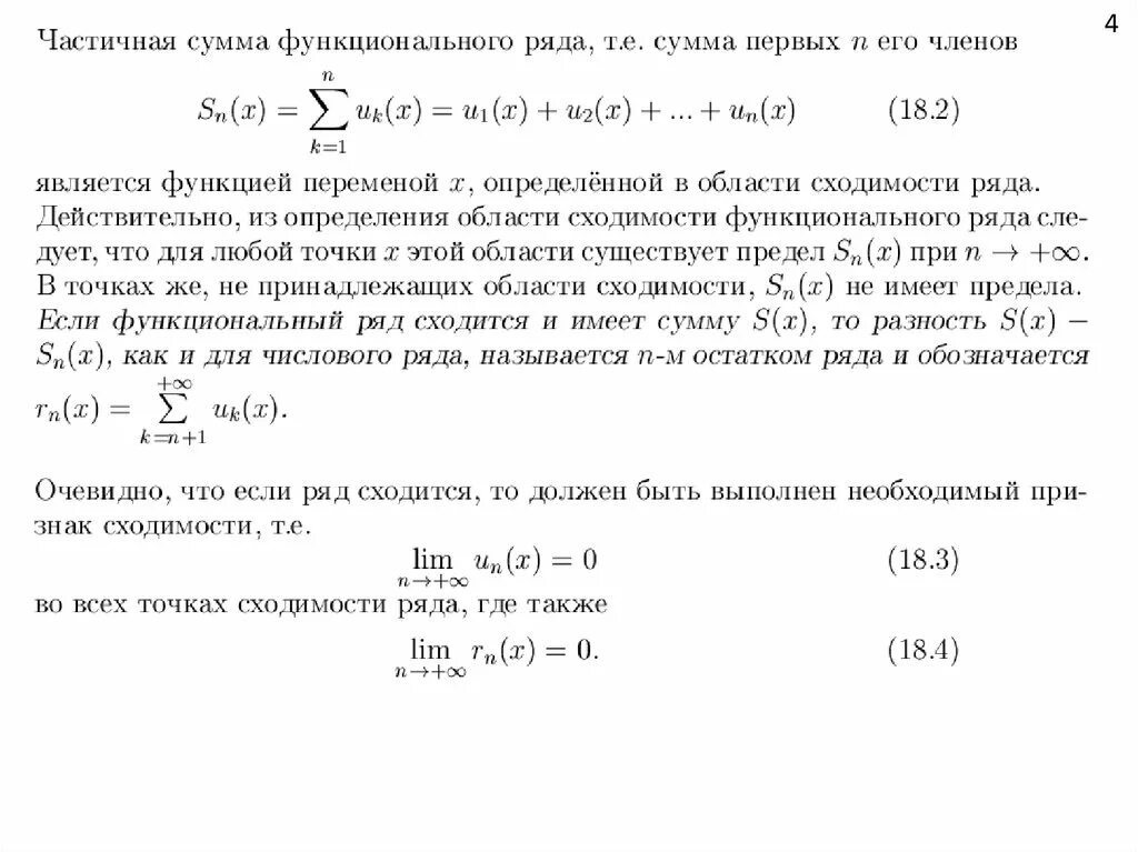
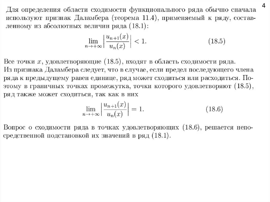
Функциональным рядом является ряд